
在新一年第一个月的最后几天,中国足坛发生了一件大事。16支中超球队里有9个被罚分,最多的10分,最少的5分,让接下去的2026赛季中超联赛冠军争夺,变得有些微妙。
其中来自上海滩的两支球队,上海海港被扣了5分,申花则是顶格罚了10分。这样的处罚背后,依据是什么?是否公平呢?

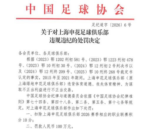
其实对比申花和上海海港的处罚决定可以看到,申花涉及的案例有6条,同时触犯了5条中国足球协会纪律准则。
相比之下,上海海港涉及的案例是4条,触犯的中国足球协会纪律准则也比申花少1条。仅仅只是从表面数据看,就存在轻重程度上的差距。

同时申花的违规违纪发生在2015至2021年期间,上海海港的违规违纪则是发生在2014至2017年期间。
这段时间里,上海海港取得的最大突破是拿到中超亚军,获得亚冠出战资格,同时打入到亚冠4强。2018年上海海港队史第一次赢得中超冠军,这一年恰好不存在违规现象。
这也从一个侧面反映了,上海海港过去的4次中超夺冠是经得起考验的。相比之下,申花拿到2017年和2019年的足协杯冠军,恰好处于“犯事期间”。再加上多名申花球员被带走,随后列入禁足名单,最终只是罚10分,而没有剥夺荣誉,相比于当年申花被摘星,这一次相对要宽容得多。

这其实也是这一次处罚的主基调,尤其是选择在U23国足打入亚洲杯决赛,中国足球迎来22年来新高峰的时点上,注定了此次的处罚,更像是网开一面,而不是追根溯源。
毕竟我们打击假球黑哨的目的,是为了中国足球有更好的未来,而不是要摧毁掉不算牢固的根基。在U23亚洲杯上,山东泰山的青训球员表现出色,之前多名管理人员和现役球员被禁足的山东泰山最终罚6分,也是跟这个时点和主基调相符的。

所以这一次的处罚,中超球队里没有被扣分的球队,就是在金元足球时代还没有出现在顶级联赛舞台的球队。但凡出现过的,这一次都要“罚酒三杯”。
唯一让申花球迷会感到意不平的是,哪怕同样罚了10分,但是天津队的名字却排在了申花之前。不知道这是一种天意,还是人为的调侃。不过无论如何,曾经的事情已经过去了,太多的细节没有被深究。
中国足球能不能抓住这一次U23亚洲杯带来的强心针,从2026年开始迎来新生?跟过去告别,才是本赛季的主题,也期待着新一年的中超,会有不一样的活法。
进球不少但基本靠吃饼!阿门23中11空砍25+7+4+3断正负值15
体育播报1月29日宣 NBA常规赛,火箭主场99-111被马刺逆转。本场比赛阿门出战36分钟23投11中,没有三分,罚球3中3...
2026-01-29
无限可能!哈珀末节连中三球定胜局全场11中8拿到16分4板3助
体育播报1月29日宣 NBA常规赛,马刺逆111-99转火箭。本场比赛,马刺榜眼哈珀表现非常出色,打了21分钟11投8中,三分...
2026-01-29
火箭末节断电负马刺文班28+16+5帽杜兰特24+6申京18+10+7
体育播报1月29日宣 NBA常规赛激战正酣,火箭与马刺上演得州内战,火箭连胜后战绩来到28胜16负位列西部第4,马刺31...
2026-01-29
鲍威尔:斯波批评了我的防守我必须做得更好展现防守强度
体育播报1月29日宣 NBA常规赛,热火124-133不敌魔术。赛后,鲍威尔接受了采访。鲍威尔表示斯波教练就他近期的防...
2026-01-29
39次助攻!科尔:我很满意本场的转移球创造出了很多优质机会
体育播报1月29日宣 NBA常规赛,勇士140-124战胜爵士。此役,勇士全队送出39次助攻,科尔称他对本场比赛的转移球很...
2026-01-29